当前位置: 首页 > 发展改革 > 服务业发展
河南省“十四五”现代服务业发展规划
【信息时间:2022-01-28 】【字号 】【我要打印】【关闭


河南省“十四五”现代服务业发展规划

  

      “十四五”时期是我省开启全面建设社会主义现代化河南新征程、谱写新时代中原更加出彩绚丽篇章的关键时期,是推动经济高质量发展,加快向大而优、大而新、大而强迈进的转型攻坚期。大力发展现代服务业,满足产业转型升级和人民美好生活需要,是实现我省“十四五”发展战略目标的重要支撑。根据国家关于服务业高质量发展的总体要求和《河南省国民经济和社会发展第十四个五年规划和二三五年远景目标纲要》制定本规划。

  

一、立足基础,把握发展新机遇

  

      (一)发展基础。“十三五”期间,我省围绕壮大主导产业、培育新兴产业、提升传统产业,加强战略谋划、完善体制机制、强化要素保障、培育平台载体,推动服务业加快发展,产业结构实现了由“二三一”向“三二一”的历史性转变,为“十四五”时期服务业高质量发展奠定了坚实基础。

  

——规模增长贡献提升。2020年全省服务业增加值达到26768亿元,按不变价格计算,是2015年的1.5倍,年均增速达到7.8%;对生产总值增长贡献率为56.1%,比2015年提高11.9个百分点;占生产总值比重为48.7%,比2015年提高7.9个百分点。服务业固定资产投资、税收、从业人员占比达到67.6%、60.8%、45.4%,分别比2015年提高20.5个、2.7个和9.2个百分点,已成为扩大有效投资、拓宽税收来源、吸纳新增就业的主要力量。

  

——结构优化效益提高。发展新动能不断积蓄,科技服务、信息服务等新兴服务业快速发展,全省电信业务总量、技术合同成交额均比2015年增长7倍。平台载体集聚效应日益凸显,服务业“两区”集中了近20%的服务业规模以上企业,营收超百亿元的服务业集群达到18个。

  

——优势巩固特色彰显。物流、金融、文旅等产业发展亮点纷呈,2020年全省社会物流总额突破16万亿元、社会物流总费用与生产总值比率连续8年下降,金融机构人民币各项贷款余额五年实现翻番、郑州商品交易所期货品种数量位居全国第一,郑州跨境电商综试区网购保税“1210”进口模式全国推广、累计业务总量位居全国第一,全省年旅游总收入近万亿元,文化产业增加值跃居中部地区首位。

  

——开放发展空间更广。中国(河南)自由贸易试验区试点任务基本完成,累计入驻企业超过9万家,注册资本超过1万亿元,其中世界500强企业近百家。郑州航空港经济综合实验区形成规模优势,郑州新郑国际机场航空客货运吞吐量跃居中部地区“双第一”,中欧班列(郑州)综合运营指标居全国前列。2020年服务业实际吸收外资占全省比重为47.8%,比2015年提高19.1个百分点。

  

      (二)面临形势。当今世界正经历百年未有之大变局,我国发展仍处于重要战略机遇期,服务业发展的机遇和挑战迎来新的变化。

  

      国际形势变中有机。受全球治理体系、经贸规则变动和新冠肺炎疫情影响,产业链供应链区域化、本地化特征更加明显,全球服务业发展和国际分工格局面临深度调整,但全球产业结构进一步由工业经济向服务经济迈进的大势仍在,制造业服务化、服务外包化趋势增强,以研发、营销、品牌为代表的服务环节在全球价值链中越来越处于核心和主导地位,信息通讯、技术咨询、金融、文化等资本和知识密集型服务贸易不断迸发新的活力。

  

      国内形势稳中有机。我国进入新发展阶段,构建以国内大循环为主体、国内国际双循环相互促进的新发展格局,加快培育完整内需体系,将进一步推动城乡居民消费结构加速从物质消费为主向服务消费为主转变,经济社会发展呈现更多依靠消费引领、服务驱动的新特征。创新发展理念深入人心,新一轮科技革命发展演进,催生服务业新技术、新业态、新模式竞相涌现,服务业与其他产业加速渗透融合,服务业发展前景更加广阔。

  

      我省形势进中有机。我省面临国家构建新发展格局战略机遇、新时代推动中部地区高质量发展政策机遇、黄河流域生态保护和高质量发展历史机遇,区位交通、文化资源等叠加的比较优势持续显现,基础设施、开放通道、营商环境等蓄积的发展后劲持续增强,亿万人口消费、快速城镇化进程蕴含的内需潜力持续激发,服务业改革开放、重点领域先行先试激发的创新活力持续迸发,我省服务业将进入全面跃升的重要发展阶段。

  

       同时,我省服务业发展也面临一些问题和挑战。一是有效供给有待增强,生产性服务业水平总体不高,尚未形成对产业结构优化升级的有力支撑;部分生活性服务业供给质量不高,难以满足人民群众日益增长的服务需求。二是发展水平有待提高,服务业产业创新能力不强,新兴和高端服务业发展不够充分,知名品牌数量较少,新业态新模式原创匮乏,缺少影响力大、产业带动力强的平台型、总部型企业。三是体制机制有待完善,部分行业部门条块分割和多头管理现象并存,对外交流合作亟待加强,互联网、大数据、创意设计、商务咨询等行业高端人才严重短缺,要素保障需进一步强化。

  

      综合研判,“十四五”我省服务业将进入战略叠加的机遇期、提质转型的攻坚期、跨越发展的突破期,必须抢抓机遇、乘势而上,在拉高标杆中争先进位,在加压奋进中开创新局,以新担当新作为推动现代服务业强省建设取得新成效,为谱写新时代中原更加出彩绚丽篇章作出贡献。

  

二、明确要求,树立发展新目标

  

      (一)指导思想。以习近平新时代中国特色社会主义思想为指导,全面贯彻党的十九大和十九届二中、三中、四中、五中、六中全会精神,深入贯彻习近平总书记视察河南重要讲话重要指示和省第十一次党代会精神,立足新发展阶段,贯彻新发展理念,紧抓构建新发展格局战略机遇,坚持以人民为中心的发展思想,以供给侧结构性改革为主线,以提高发展质量和核心竞争力为导向,突出科技创新引领、重点产业带动、产业融合联动、改革开放驱动、平台载体支撑、营商环境保障,全力推进现代服务业强省建设,增强服务产业转型升级的支撑能力和满足消费需求升级的供给能力,为确保高质量建设现代化河南、确保高水平实现现代化河南提供坚实支撑。

  

     (二)基本原则。

  

      坚持需求牵引、品质发展。坚持新消费引领新供给、新供给创造新需求,着力扩大高科技含量、高产业附加、高满意度体验的优质服务供给,增强供给结构对需求变化的适应性和灵活性,打造以质量、品牌为核心的竞争优势,提高服务业发展质量和效率。

  

      坚持创新牵引、融合发展。始终将创新作为引领发展的第一动力,整合信息、技术、资本、人才等各类创新要素,推动服务业新业态发展、新热点培育、新技术应用、新领域拓展,加快服务业与制造业、农业融合渗透,打造跨界发展的服务经济生态系统。

  

      坚持改革牵引、开放发展。全面深化服务业领域改革,坚决拆壁垒、破坚冰、解痛点、疏堵点,以规则机制创新提升开放能级,深入参与国际分工合作,创新制度供给,优化营商环境,最大限度激发市场活力。

  

      坚持龙头牵引、协同发展。顺应产业人口向优势区域集中的经济规律和生产服务集聚化、生活服务网络化的产业发展趋势,推动各类要素合理流动和高效集聚,增强中心城市服务功能和辐射带动作用,完善多层级服务业载体体系,形成协同互补、各具特色的区域发展格局。

  

    (三)发展目标。到2025年,现代服务业产业体系进一步完善,现代服务业强省建设取得重大进展,对全省经济社会发展的支撑作用进一步增强,我省在全国服务业发展格局中的地位更加突出。

  

——规模总量再上新台阶。“十四五”时期,全省服务业增加值年均增长7.5%左右,固定资产投资年均增长10%左右,服务业税收、从业人员规模稳步提升。

  

——质量效益再跃新水平。现代金融、科技服务、信息技术服务等资金和技术密集型服务业支撑产业转型发展能力不断提升,文化旅游、健康养老、家政服务等增强群众获得感幸福感的服务业供需协调性持续增强,新兴服务业创新发展水平和规模显著提升,现代物流、文化旅游产业主要指标突破万亿元,全省服务业劳动生产率达到15万元/人左右。

  

——改革开放再创新局面。服务业重点领域改革取得积极进展,开放水平进一步提升,服务贸易进出口总额年均增长8%,服务业吸收外资年均增长10%左右,培育一批具有国际影响力并在国内市场发挥重要作用的骨干企业,在全球服务网络中发挥更积极有为作用。

  

到2035年,发展形成高效专业的生产性服务业体系和优质便捷的生活性服务业体系,国际资源链接能力和全球市场资源配置能力明显提升,建成现代服务业强省。

  

      (四)空间布局。根据区位条件、资源禀赋、产业基础等实际,结合我省城市群经济空间形态,优化服务业区域分工和空间布局,构筑“龙头引领、梯次推进、协同互促”的发展格局。

  

      强化郑州国家中心城市龙头引领。围绕郑州现代化国家中心城市建设,依托国家级战略平台叠加优势,加强高端资源要素集聚,增强服务业新模式新业态创新策源能力,完善区域服务功能,提高服务经济外向度,推动产业链现代化、供应链高效化、价值链高端化和创新链系统化发展,打造区域辐射带动能力强劲、国内比较优势突出、国际影响力彰显的产业矩阵,建设国际物流中心、丝绸之路经济带商贸中心、国家区域性金融中心、区域医疗中心、时尚创意中心,构筑全省服务业创新发展核心增长极。

  

      加快郑州都市圈服务业一体化发展。建立郑州与毗邻城市物流发展联动对接机制,共建共享物流基础设施,打造衔接紧密、高效便捷的都市圈物流网络。发挥郑州、开封、新乡高校和科研院所集聚优势,发展信息服务、科技服务、人力资源服务等产业,培育形成一批知识密集型服务业集群。结合黄河文化旅游带建设,支持郑州、开封、新乡、焦作联合开发文化体验、都市休闲、教育研学产品,推进“两山两拳”区域生态文化旅游融合示范带建设,支持开封建设全国文化贸易高地和具有国际影响力的旅游目的地。依托郑州、许昌、平顶山、漯河产业基础,加快发展跨境电商、商务会展、检验检测等现代服务业,打造高端生产性服务业走廊。

  

      提升中心城市服务业发展能级。支持洛阳提升生产性服务业规模和质量,探索先进制造业和现代服务业融合发展新路径,积极融入黄河国家文化公园、大运河国家文化公园等战略平台体系,创建国家文化产业和旅游产业融合发展示范区,打造国内领先的生产服务高地和国际文化交往中心。支持南阳培育壮大智能制造、现代金融、数字经济、现代商贸物流、康养文旅等高端产业,建设国家中医药传承创新示范区,全面提升在全省及豫鄂陕省际经济活动影响力、资源配置能力和消费吸附能力。支持三门峡、济源等地服务业提质扩量,密切与洛阳功能对接,在大宗商品物流、科技成果交易、文化旅游开发领域开展协作,打造黄河金三角区域服务中心。支持信阳、驻马店等地加强与南阳协作,健全以农业高技术服务为核心的现代农业服务体系,做强研学教育、康养旅游等产业,打造“红色旅游发展融合示范区”“国际农都”等区域品牌,建设全国重要的农业服务业示范区。支持商丘、周口等地推进东向开放协作,加快商贸流通变革和物流体系集成创新,建设全国重要的商贸物流中心和豫东承接产业转移示范区。支持安阳、鹤壁、濮阳等地结合工业转型升级,大力发展制造服务业,培育大数据、节能环保等新兴产业,建设全国重要的大宗商品物流基地和服务业引领老工业基地转型示范区。

  

      增强县域服务承载功能。加强县域服务业资源布局引导。促进与周边大中城市公共服务共建共享,有效承接中心城市服务需求溢出,强化与当地主导产业对接,建设一批制造业配套协作服务中心和区域性专业服务基地。统筹加强政策引导和市场化运作,推动区位优势明显或资源禀赋突出的小城镇发展成为商贸流通、文化旅游、康养休闲等专业功能镇,促进各类产业特色小镇规范健康发展,因地制宜打造特色服务品牌。增强大别山、伏牛革命老区产业造血功能,依托“红绿特”资源优势,发展红色教育、旅居养老、农村电商等环境友好型产业,提升服务业就业创业承载能力,创建革命老区高质量发展示范区。实施县域产业平台配套设施补短板工程,加快数字技术对传统服务业渗透,推动基础设施和公共服务向农村延伸,促进城乡贯通、三产融合。

  

三、聚焦重点,建设现代服务产业新体系

  

      推动生产性服务业向专业化和价值链高端延伸、生活性服务业向高品质和多样化升级,促进服务新业态新模式发展,构建优质高效、结构优化、竞争力强的现代服务产业新体系。

  

     (一)服务新智造,提升生产性服务业发展层次。

  

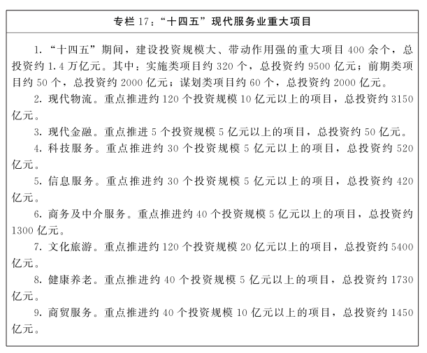
      现代物流。围绕建设现代物流强省,着力强设施、增动能、促融合、提效率,力争到2025年,全省社会物流总额达到22万亿元左右。畅通骨干物流通道,加快建设国家物流枢纽和区域物流枢纽,完善多式联运和城乡配送网络体系,构建“通道+枢纽+网络”的现代物流运行体系。巩固提升航空、冷链、电商快递等专业物流竞争优势,大力发展内河航运,培育壮大国际物流、乡村物流、应急物流,打造物流知名品牌。推进物流业与制造业、商贸业、农业深度融合,促进设施设备集约联动、业务流程融合协同、标准规范高效衔接,提升物流服务实体经济能力。推动物流智慧化、绿色化、标准化发展,探索建设网络货运数字产业园,推进货物包装和物流器具绿色化、减量化,支持物流枢纽、骨干冷链物流基地率先开展物流标准化试点示范,打造物流降本增效综合改革先导区和示范区。大力引进国内外知名物流集成商,分类培育全国领军型、特色标杆型、新兴成长型物流“豫军”。推动开展全省物流行业先进个人和先进工作者评选,提升物流从业人员职业认同感。


图片

  

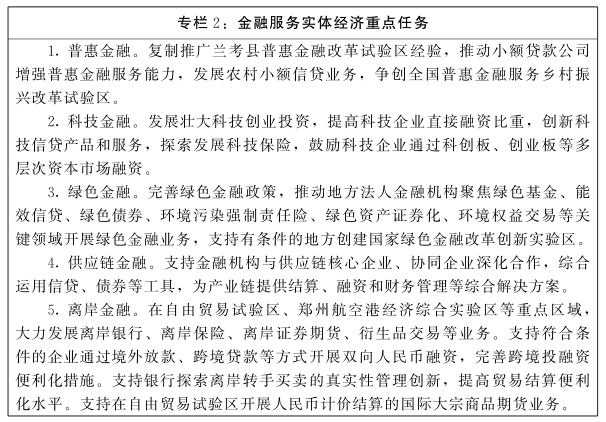
      现代金融。立足服务实体经济,构建功能齐备、创新活跃、服务高效的现代金融服务体系,力争到2025年,金融业增加值达到3700亿元。做大做强“金融豫军”,加快民营银行筹建,推动农信社、农商行、城商行回归本源,支持郑州商品交易所创新发展,增强地方法人金融机构资本实力和服务能力。深化“引金入豫”工程实施,争取全国性金融机构加强在豫金融资源配置,引进境内外金融机构在豫设立全国总部、区域总部,培育融资租赁、消费金融、财富管理等新业态机构,加快郑州、洛阳私募基金集聚区建设。畅通实体经济融资渠道,大力发展普惠金融、科技金融、绿色金融、供应链金融、离岸金融等专业服务,改进政府投资基金运营机制,扩大债券融资规模,推动深交所河南基地、新三板河南基地建设,提高上市公司质量和直接融资比重,力争新增50家以上境内外上市公司。健全地方金融监管体系,强化功能监管、行为监管,优化金融环境。


图片

  

      科技服务。大力发展研究开发、工业设计、创业孵化等科技服务,打造覆盖创新全链条的科技服务体系,力争到2025年,全省规模以上科技服务业营业收入达到2000亿元左右,为高水平创新型省份建设提供有力支撑。加快沿黄科技创新带、郑开科创走廊建设,争取国家重大科技服务载体布局,壮大科技服务市场主体,促进各类服务机构优势互补和信息共享,支持国家级大学科技园加快建设。深化科技创新体制机制改革,以政府购买服务、后补助等方式支持公共科技服务发展,开展职务科技成果所有权试点改革。


图片

  

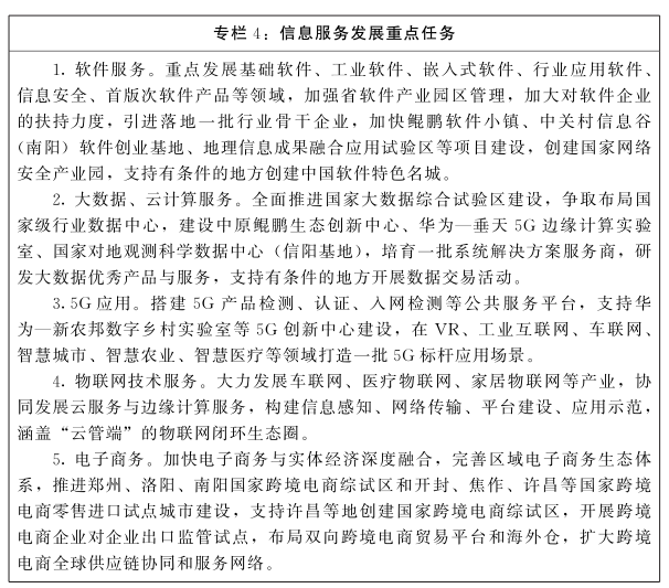
      信息服务。发展高端软件、大数据、云计算、网络安全、地理信息、电子商务等信息服务业,加快产业集聚和生态构建,推动信息新技术服务化应用,助力制造业数字化、网络化、智能化发展。推进“全光网河南”升级,加快以千兆光网和5G为代表的“双千兆”网络建设,加快基础电信运营商骨干网络大区节点和中心建设,探索未来网络布局建设,打造全国重要的信息通信枢纽和信息集散中心。创新面向专业领域的信息服务方式,建设行业解决方案和集成应用平台,加速信息服务与各行业融合发展。


图片

  

      中介服务。创新体制机制,改善发展环境,推动知识产权、检验检测、咨询评估、融资担保、信用服务、人力资源服务、法律服务、会计审计、广告会展等专业服务业向“专精特优”方向发展,逐步形成门类齐全、运作规范、专业高效的中介服务市场体系。进一步放宽中介服务业市场准入,吸引参与国际分工、开展高端服务的龙头企业在豫设立分支机构,培育本土标杆企业,推动郑州、洛阳在会展服务、勘察设计等细分领域形成比较优势。优化调整中介服务业行业管理模式,大力推行政府购买中介服务,加强行业自律管理,促进市场公平规范竞争。


图片

  

      教育培训。围绕产业发展和社会需求,大力发展职业教育、继续教育、技能培训、在线教育和社区教育等,完善教育培训体系,培育一批知名教育品牌。加大重点领域急需紧缺人才培养力度,推进新工科、新医科、新农科、新文科建设,增强学科专业设置快速响应能力,培养创新型、复合型、应用型人才。推动学历教育与职业培训融合互促,深化产教融合、校企合作,建设国家职业教育创新发展高地。持续实施“技能河南”行动,针对重点群体重点行业领域开展专项培训,推行“1+X”证书制度。鼓励开发数字教育资源,发展在线教育和远程培训,建立线上线下教育常态化融合发展机制。支持企业和社会力量依法依规举办教育,促进民办教育规范特色发展,全面推动校外培训机构规范化发展,加大教育培训机构质量监督监测力度。扩大教育对外开放与合作,稳步推进高水平中外合作大学建设,拓展国际中文教育市场,重点支持中医、武术、农业等特色院校赴“一带一路”沿线国家和地区办学或设立分校。


图片

  

      节能环保服务。立足建设生态强省战略目标,健全节能环保服务体系,推进节能环保服务产业化、专业化、规模化发展。积极推广合同能源管理服务模式,推动企业节能降碳改造,提升节能报告编制、能源审计、能源管理、用能权交易等专业化服务水平。规范发展环境影响评价、清洁生产评价等环保服务,培育生态环境修复、园区环境污染第三方治理、碳排放权交易、绿色产品认证等新兴服务,鼓励发展系统设计、成套设备、工程施工、调试运行和维护管理等环保服务总承包。完善再生资源回收、拆解、仓储、交易、配送全过程服务体系,推进废旧家电回收处理体系建设。

  

      (二)满足新消费,提高生活性服务业供给水平。

  

      文化旅游。坚持文化铸魂、科技赋能、文旅融合,全力推进文化旅游强省建设,力争到2025年,文化及相关产业增加值占生产总值比重达到5%左右。高水平建设黄河文化旅游带,打造郑汴洛国际文化旅游核心板块,做强太行山、伏牛山、大别山三大优势旅游区和河洛、上古殷商、老庄元典、黄河金三角、丹江卧龙五大主题文化旅游区,构建“一带一核三山五区”发展格局。建设长城、大运河、长征、黄河国家文化公园,推动地方戏曲振兴、传统工艺传承、出版传媒提升、影视创作繁荣、创意设计融合发展,壮大动漫游戏、网络文学、网络音乐、网络表演、网络视频、数字艺术、旅游直播等数字文化业态,培育特色文化产业带,增强文化产业综合竞争力。以全域旅游为导向,培育乡村旅游、红色旅游、研学旅游等新增长点,推进传统景区业态更新,打造新一代精品线路和休闲产品,推动新郑、固始、淮阳等地根亲文化旅游名城建设。建设省文旅文创融合发展数字中心,加速“中国节日”等国潮“IP”产品转化,提升融媒体矩阵宣传推广能力,扩大“老家河南”品牌渗透面和影响。充分发挥省文化旅游强省领导小组作用,完善智慧文旅、乡村旅游、研学旅行等专项促进政策,强化省文化旅游融合发展基金引导功能,促进区域旅游资源和品牌整合,组建河南文化旅游投资集团,培育5家左右大型文化旅游企业和20家以上骨干文化旅游企业。


图片

  

       健康服务。推动医疗资源均衡布局,拓展新型健康服务,构建覆盖全生命周期、满足多元化需求的健康服务体系。加快国家区域医疗中心建设,布局省医学中心和省级区域医疗中心,加快紧密型县域医共体建设,推进专科联盟和远程医疗协作网发展,推动优质医疗资源扩容、下沉。规范和引导社会力量举办康复医疗中心、护理中心、健康体检中心、眼科医院医疗机构和医学检验实验室、病理诊断中心、医学影像中心、血液透析中心等独立设置医疗机构,强化社会办医精专特色。大力发展康复护理、老年护理、家庭护理等紧缺型医疗服务,完善健康管理、康复指导、心理关怀等接续服务,发展基因治疗、干细胞与再生医学等前沿医疗服务,推动中医药传承创新发展,丰富各类产品和服务供给。


图片

  

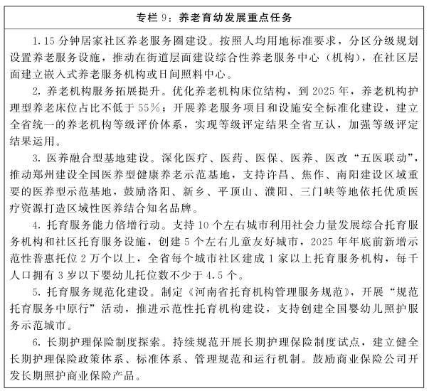
      养老育幼。扩大普惠性服务供给,激发多元主体活力,推动居家、社区、机构等养老育幼模式协同互促,完善“一老一小”服务体系。结合新建小区配套和城镇老旧小区改造,完善社区养老托育服务设施和网点,引进品牌企业发展集中运营的社区嵌入式服务网点,鼓励医疗服务机构全方位对接社区养老育幼主体,支持物业公司开展“物业+养老育幼”服务探索。鼓励社会力量举办规模化、连锁化养老育幼机构,开展敬老院提质和养老育幼机构规范化建设行动,完善高、中、低端相结合的产品体系,满足不同层次服务需求。加快农村养老服务网络建设,实施农村养老补短板工程,推动养老与乡村旅游、绿色农产品开发等融合发展。普及智慧养老、互联网互动式育幼等高效服务,推广看护机器人等智能化辅助设施,增强服务专业性、便利性。


图片

  

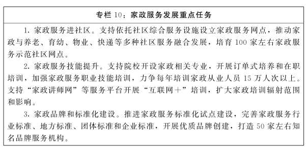
      家政服务。聚焦解决“找不到、买不起、用不好”问题,通过抓主体、扩网点、强规范、育品牌,持续推动家政服务提质扩容。推动家政中介机构转型,鼓励小微家政服务企业向运作规范的员工制企业发展,引导灵活就业人员逐步实现稳定就业。加强家政服务标准体系建设,健全家政服务领域信用体系,提高家政服务规范化、职业化水平。加快郑州全国家政服务业提质扩容“领跑者”行动重点推进城市建设,深入开展省级家政服务业提质扩容试点,推动家政服务进社区,不断扩大家政服务覆盖面。


图片

  

      商贸服务。优化商业设施建设和业态配置,推进线上线下融合互动创新,满足消费方式转变需求。完善批发零售、住宿餐饮商业网点布局,加快智慧商圈建设和步行街改造提升,有序推进大型批发市场迁建,推广“电子商务平台+生活服务集成”社区商业模式,构建多层次、便利化的现代商贸服务体系。推动传统商贸企业对接第三方平台开展O2O全渠道营销、无人商店、直播电商、供应链集成等业态模式创新,大力发展复合型、体验型业态,支持郑州等城市依托口岸和跨境电商资源发展高品质、多种类国际名品直供,推动中高端商贸服务创新集聚。鼓励商业连锁品牌发展,打造“豫菜”名菜、名店、名厨品牌体系,振兴传统老字号,到2025年,全省中华老字号企业达到50家。

  

      房地产。坚持房子是用来住的、不是用来炒的定位,因城施策、一城一策,加快建立多主体供给、多渠道保障、租购并举的住房制度。夯实城市政府主体责任,有效增加保障性住房供给,健全住房与土地、金融、财税等政策联动机制,加强房地产市场供需双向调节,稳定地价、房价和预期。支持各地将社区便民服务设施纳入城镇老旧小区改造范围,引进专业服务机构,提高市场化运营水平。发展住房租赁市场、二手房市场,规范中介服务市场秩序,改进住宅物业管理,促进房地产评估和经纪、土地评估和登记代理机构专业化发展,鼓励有条件的房地产企业向综合服务商转型。

  

      (三)顺应新趋势,大力发展服务新业态新模式。

  

      加强技术创新应用。加快大数据、云计算、人工智能、物联网、区块链等先进信息技术在服务领域深入应用,引导企业“上云用数赋智”,鼓励应用场景创新,加速主要行业数字化智能化转型。引导企业加大科技创新投入力度,强化理念思路更新、业务流程再造、组织管理体制变革,基于细分领域跨界融合创造更多“新服务”。


图片

  

      培育新经济业态。大力发展平台经济、共享经济、体验经济等新经济业态,厚植创新活力生长沃土,壮大服务业发展新动能。顺应平台经济发展趋势,加快培育“互联网+服务”、“互联网+生产”等平台经济新业态,完善有利于平台型企业发展的融资支持、复合型人才供给、兼并重组等政策,推动实体经济与互联网平台嫁接,提升整合资源、对接供需、协同创新功能。支持企业依托现有生产能力、基础设施、能源资源等发展共享经济,提供基于互联网的个性化、柔性化、分布式服务,推进生产能力、生活服务、创新要素三大重点领域资源共享。大力开发体验式新产品新服务,构建线上与线下、现实与虚拟、空间与情境共构的多维度、互动式场景,打造“体验+”服务体系。

  

      强化对战略新兴产业服务支撑。围绕新型显示和智能终端、生物医药、新能源及网联汽车、新一代人工智能、新材料、智能装备、智能传感器等战略新兴产业服务需求,全力补齐专业化生产服务短板,拓展衍生价值链,为提升产业链核心竞争力和全产业链掌控能力提供坚实服务保障。


图片

  

四、改革创新,展现高质量发展新作为

  

     (一)增强优质高效服务供给能力。持续推进服务业供给侧结构性改革,提高服务质量和效率,提升市场主体发展水平,扩大优质产品和精准服务供给。

  

      推动品质化标准化绿色化发展。实施服务质量满意度提升工程,完善以顾客满意度、万人投诉量和品牌价值增长率为主要内容的服务业质量发展指标体系,分行业树立一批质量领先、管理严格、公众满意的服务标杆,认定一批省级服务名牌。推进重点行业标准化技术委员会建设,完善行业标准体系,修订一批地方标准,实施企业标准领跑者制度,开展省级服务业标准化试点,推进国家技术标准创新基地(郑洛新)建设。提高服务业绿色发展水平,加快绿色装备、环保包装在服务业领域推广应用,开展高耗能、高耗水服务业改造,引导服务设施集约利用土地,加强资源利用全过程管理。

  

      培育高素质市场主体梯队。常态化开展“万人助万企”活动,分类施策支持市场主体成长,推动大中小企业融通发展,形成各类市场主体竞相发展的生动局面。做强做优本土龙头企业,支持企业通过兼并重组、战略合作、股改上市等方式实现跨越发展,推动人才、技术、资金等要素向创新型企业集聚,在新经济领域培育一批具有核心竞争力的单项冠军企业和高成长性的“瞪羚”企业、“独角兽”企业。加强对中小微企业引导扶持,提高专业化生产、服务和协作配套能力,打造一批创新能力强、成长性好的“专精特新”企业。积极发展互联网营销师、在线学习服务师、社群健康助理员、老年人能力评估师等新职业群体,加强行业规范和职业保障,扩大新供给来源。发挥平台型、枢纽型企业引领作用,带动个人创新创业和小微企业发展,整合上下游产业共建“平台+模块”产业集群。

  

      深化重点领域改革。加快服务业领域国有企业公司治理和市场化经营机制改革,推动事业单位改革取得突破,进一步释放社会服务供给端活力。实施国有企业改革三年行动计划,推进服务业领域国有企业混合所有制改革,加快铁路、电信、公用事业等行业竞争性环节市场化步伐,促进公共资源配置市场化。在有效防范地方政府隐形债务风险前提下,加强地方国有经济在公共交通、公共文化、养老育幼、医疗教育等城乡基础设施和民生领域布局,培育发展以普惠型养老、托育等为主责主业的公共服务功能国有企业。推进事业单位分类改革,建立与不同性质组织运作相适应的人力资源管理制度,以公办医疗、公证、养老等机构为重点,健全符合行业、岗位特点的用人机制。

  

      (二)推动产业融合互促发展。强化现代服务业对先进制造业和现代农业的全产业链支撑,形成相融相长、耦合共生的产业生态系统,促进产业链延伸、供应链优化、价值链提升。

  

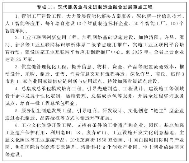
      推进现代服务业与先进制造业融合。引导制造业企业向附加值高的服务环节延伸,支持服务业企业向制造领域拓展,加快服务业与制造业双向融合。出台服务型制造发展促进政策,鼓励制造企业拓展系统解决方案、全生命周期管理、总集成总承包等增值服务,由提供“产品”向提供“产品+服务”转变。大力发展面向制造业的生产性服务业,鼓励骨干服务业企业发挥信息、渠道、创意等优势开展反向制造、反向整合,发展供应链协同、网络精准营销、在线支持云制造等模式,与制造业企业联合打造网络化协同生产服务体系。开展融合创新试点示范,培育50个左右省级以上先进制造业和现代服务业融合发展试点、100个左右服务型制造示范企业(平台、项目),以现代服务业开发区、先进制造业开发区为依托,打造一批服务共性需求的生产性服务业公共平台,推动资源高效利用和价值共享。


图片

  

      促进现代服务业与现代农业融合。加快发展农业生产服务业,构建全程覆盖、区域集成的新型农业服务体系。大力发展农业生产技术服务、农机作业及维修服务、病虫害防治、农产品检验检测认证、农产品仓储保鲜技术服务、土壤环境监测、农业市场信息咨询、种质资源创新研发等专业化服务,积极发展智能农业、感知农业、精准农业等新兴业态,加快国家生物育种产业创新中心、国家农机装备创新中心建设,支持周口建设国家农业高新技术产业示范区、新乡创建国家农业高新技术产业示范区,提高农业创新力和竞争力。推动农村流通现代化,完善覆盖全省、联通全国的农产品流通网络,推广农超、农企等多种形式产销对接,实施“快递进村”工程,畅通农产品进城和工业品下乡渠道。拓展农业多种功能,促进农业与休闲旅游、教育文化、健康养生等深度融合,培育一批休闲农业和乡村旅游基地。


图片

  

      (三)构建协同联动载体体系。强化分级引领、分类指导,推动各地根据服务资源和需求实际,建设特色鲜明、优势互补、错位竞争的载体平台,构建多层级服务业载体体系。

  

       强化国家级战略平台先导作用。推进郑州航空港经济综合实验区、中国(河南)自由贸易试验区、郑洛新国家自主创新示范区、中国(郑州)跨境电子商务综合试验区等高能级平台建设,打造服务业开放创新发展高地。主动承担专项领域先行先试任务,在细分行业申建一批国家级试点示范,探索现代服务业创新驱动支撑发展模式,打造全面深化改革创新试验样板。


图片

  

      强化现代服务业开发区产业转型支撑作用。聚焦生产性服务业集聚发展,以中介服务产业园、现代物流产业园、市场交易产业园为主体对服务业载体进行整合扩区,构建功能布局合理、资源集约高效,与先进制造业开发区协作联动的现代服务业开发区格局。推动中介服务产业园高端化发展,围绕功能集成提速、高端要素集聚、特色品牌提升,大力发展总部经济和楼宇经济,吸引集聚商务咨询、法律会计、科技服务、信息服务、检验检测等服务业企业,打造一批支撑区域主导产业发展和融合创新发展的载体。推动现代物流产业园特色化发展,围绕物流枢纽布局,以扩大物流总量、降低物流成本和提高物流效率为重点,提升冷链、快递、电商、医药、供应链等专业物流发展水平,培育一批带动区域经济增长的枢纽经济区。推动市场交易产业园信息化发展,提升完善商品集散、批发零售、交易展销、价格形成、信息发布、储运配送等功能,推动有形市场与无形市场、线上与线下融合互动,打造一批具有区域影响力的商品集散中心和采购中心。鼓励现代服务业开发区开展跨区域合作,发展“飞地经济”,大力推广“管委会+公司”模式,建设专业化、国际化、市场化管理团队,提升产业服务能力。


图片


      强化各类服务业载体区域服务功能。支持各地突出特色优势,因地制宜培育服务业集聚载体,打造特色服务品牌。鼓励制造业基础好的县(市、区)围绕当地先进制造业开发区主导产业,建设一批生产性服务业区中园;扶持农业主产区发展农产品流通、农业生产服务等,建设一批区域性农副产品流通基地;引导大城市周边、生态环境良好的县(市)发展旅游休闲、健康养老基地,满足城市居民品质生活需求。优化城乡生活服务网点规划布局,加强基础设施建设,按照“15分钟生活圈”分级分类建设一批社区邻里中心、农村社区综合性服务网点,打造便民服务功能单元。

  

     (四)畅通良性互动市场循环。坚持扩大内需战略基点,将需求侧管理与供给侧结构性改革有机结合,推动服务业投资与消费良性互动、内需与外需相互协调。

  

      扩大服务业有效投资。激发社会资本投资活力,在行业准入、资质标准、招标投标等领域对各类性质企业一视同仁,改进社会服务项目运营管理,健全合理投资回报机制,引导民间资本参与养老、育幼、文化、体育等项目建设,提升民营经济在服务业的比重。推进与卢森堡、芬兰、德国、东盟等经贸合作,引导外商投资服务业新兴领域。积极承接京津冀、长三角、粤港澳大湾区服务业产业转移,以专业生产服务、旅游、养老、家政等为重点深化豫京、豫沪、豫浙、豫苏合作,拓展与粤港澳大湾区合作,加强对台合作交流,办好中国(河南)国际投资贸易洽谈会、全球跨境电商大会等招商活动,争取国内外龙头企业在豫设立区域总部。每年滚动实施服务业项目库,重点推动一批投资大、带动强、业态新的重大项目建设,健全“要素资源跟着项目走”机制,推动各类要素资源向优质高效投资领域集中。以更高标准、更快行动实施服务业领域灾后重建项目,带动受灾地区服务业全面恢复并优化升级。


图片

  

      进一步激发服务消费。增强大中城市集聚高品质服务消费功能,鼓励发展首店经济、首发经济和品牌经济,提升商业中心能级,打造150家省级品牌消费集聚区,创建文旅消费、信息消费、体育消费等特色消费示范城市,支持郑州、洛阳建设国际消费中心城市。扩大电商快递、生鲜冷链、品牌商超农村覆盖面,引导新兴消费向农村延伸,挖掘农村消费潜力。鼓励消费金融创新,有序发展消费信贷,实施旅游、电影等惠民工程,通过发行消费券、举办促销季等有效途径,加大促消费政策力度。完善服务责任追溯体系,畅通消费者质量投诉举报渠道,扩大服务消费投诉公示试点范围,营造放心消费环境。

  

      增强服务贸易国际竞争力。以自由贸易试验区扩区和国家服务贸易创新发展试点创建为带动,巩固扩大旅游、运输、建筑等传统服务出口,加快发展飞机融资租赁、维护维修、知识产权等贸易,鼓励发展传媒、影视、娱乐、教育等数字化出口,提升软件、通信、云计算等在线服务和产品交付能力,促进服务贸易跨越发展。依法简化医疗企业和服务贸易特殊物品检验检疫流程,对展览、维修、研发设计、医疗健康等服务贸易提供相关货物、物品进出口通关便利。推进河南自由贸易试验区开封片区国家文化出口基地、许昌市场采购贸易方式试点建设,争创国家服务贸易国际合作示范区、国家数字服务出口基地,培育10个左右省级服务外包示范园区和一批省级特色服务出口基地。

  

      提升国际服务市场资源配置能力。吸引跨国金融机构、全球性生产服务公司、全球研发机构、国际组织等全球资源配置功能机构入驻,聚焦发展短板和战略需要,支持本土企业以跨国并购、联合投资等方式,高效配置全球人才、技术、品牌等核心资源。引导会计、咨询、法律、检测认证、资产评估、公共关系等服务国际化发展,鼓励服务企业在境外设立研发中心、分销中心、展示中心、贸易中心(转口基地),申建国家知识产权海外维权援助中心河南分中心,强化“豫企出海”服务支撑。加强与“一带一路”沿线城市和企业在认证认可、数据交换等方面合作,推动与卢森堡等国际金融中心在金融标准、金融科技等领域互通互认,探索跨境电商国际规则与标准体系,创新适合内陆多式联运的服务规范,为国家参与相关国际标准规则制定提供“河南方案”。

  

五、强化保障,实现体制机制新突破

  

       充分发挥市场在资源配置中的决定性作用,更好发挥政府作用,打造有利于服务业发展的营商环境。

  

     (一)强化机制保障。

  

       进一步放宽市场准入。全面实施市场准入负面清单制度,按照国家部署,加快取消充分竞争性服务业领域准入限制,有序放开教育、医疗、市政等公共服务领域准入限制。认真落实外商投资准入前国民待遇加负面清单管理制度,营造对内外资一视同仁的市场环境,在自由贸易试验区探索进一步放宽外商投资准入开放举措。支持郑州申建服务业扩大开放综合试点。

  

       营造公平竞争政策环境。健全公平竞争审查规则和工作机制,强化竞争政策实施,清理行业准入、资质标准、政府采购等方面歧视性规定,加强公用事业和民生服务领域反垄断执法。针对电子商务、高新技术服务等重点领域和展会、服务贸易等重点环节,加强知识产权执法保护。推进服务业综合改革,加快重点行业专项改革。

  

       优化政务服务环境。加快行政审批规范化、标准化建设,推行企业投资项目承诺制,推动跨部门跨地区跨层级政务信息共享、互联互通和业务协同,深化“证照分离”改革,根据国家部署,试行商事主体登记确认制,大力推进网上移动办事和移动办公。创新市场监管机制,建立重点监管清单制度,推行信用分级分类监管和大数据协同监管,加快“互联网+监管”在服务业的应用,对服务业新业态新模式实行审慎监管和包容式监管。持续推进公共服务价格领域“放管服效”改革,完善收费目录清单制度。

  

     (二)强化要素保障。

  

      加强土地要素保障。深化“亩均论英雄”改革,开展服务业企业亩产效益综合评价。在符合国土空间规划和用途管制要求前提下,推动不同产业用地类型合理转换,探索增加混合产业用地供给。明确新产业、新业态用地类型。在合法合规的前提下对服务业重大项目建设在用地指标上给予倾斜,重点保障物流、养老、托育等具有社会功能的服务业用地。

  

      拓宽融资渠道。健全适应服务业发展的金融服务体系,引导企业通过股权融资、债券融资等方式直接融资,稳步推进仓储物流、文化旅游、新型基础设施、园区基础设施等项目开展不动产投资信托基金试点。扩大“信豫融”“金融服务共享”等平台覆盖范围,加强服务业中小微企业信用贷款、中长期贷款、首贷支持。鼓励保险机构开发更多适应服务行业发展的险种。

  

       加强财政支持。积极争取国家资金支持,优化省级服务业发展专项资金扶持方向、重点和方式,加大对生产性服务业和融合类、新业态新模式领域的支持力度,更好发挥政府投资基金引导作用,加大政府购买各类服务力度,形成“专项资金+引导基金+政府购买服务”的综合支持体系。

  

      强化人才支撑。壮大服务业创新型、应用型、复合型人才队伍,将服务业高级人才需求统筹纳入“中原英才计划”“中原人才”等重大人才项目,面向海内外延揽杰出人才,完善以知识资本化为核心的人才激励机制,改进社会保险异地转移服务和灵活就业人员社保参保服务,进一步畅通非公经济组织人员和自由职业者职称申报渠道。

  

(三)强化组织保障。

  

       加强组织领导。充分发挥省服务业工作领导小组指导协调作用,统筹做好灾后重建和疫情常态化防控等工作,及时研究解决服务业发展重大问题,制定出台服务业创新发展政策。领导小组办公室要按照规划提出的发展目标、重点任务,制定年度工作方案,梳理政策资金落实情况,定期向省政府报告。建立规划实施情况报告和评估制度,由省发展改革委牵头定期对规划实施情况进行评估。省直有关部门和各地要加强对本领域、本地服务业发展情况的调度分析,每年度将规划实施情况报省发展改革委。

  

      做好基础工作。进一步完善服务业统计制度,做好全省新产业新业态新模式统计监测工作,探索建立生产性服务业统计监测制度,强化重点企业、重点项目的信息采集、数据分析、进展监测和发展评价,健全服务业发展动态监测、形势分析和信息发布机制,为准确判断和分析服务业运行情况提供依据。